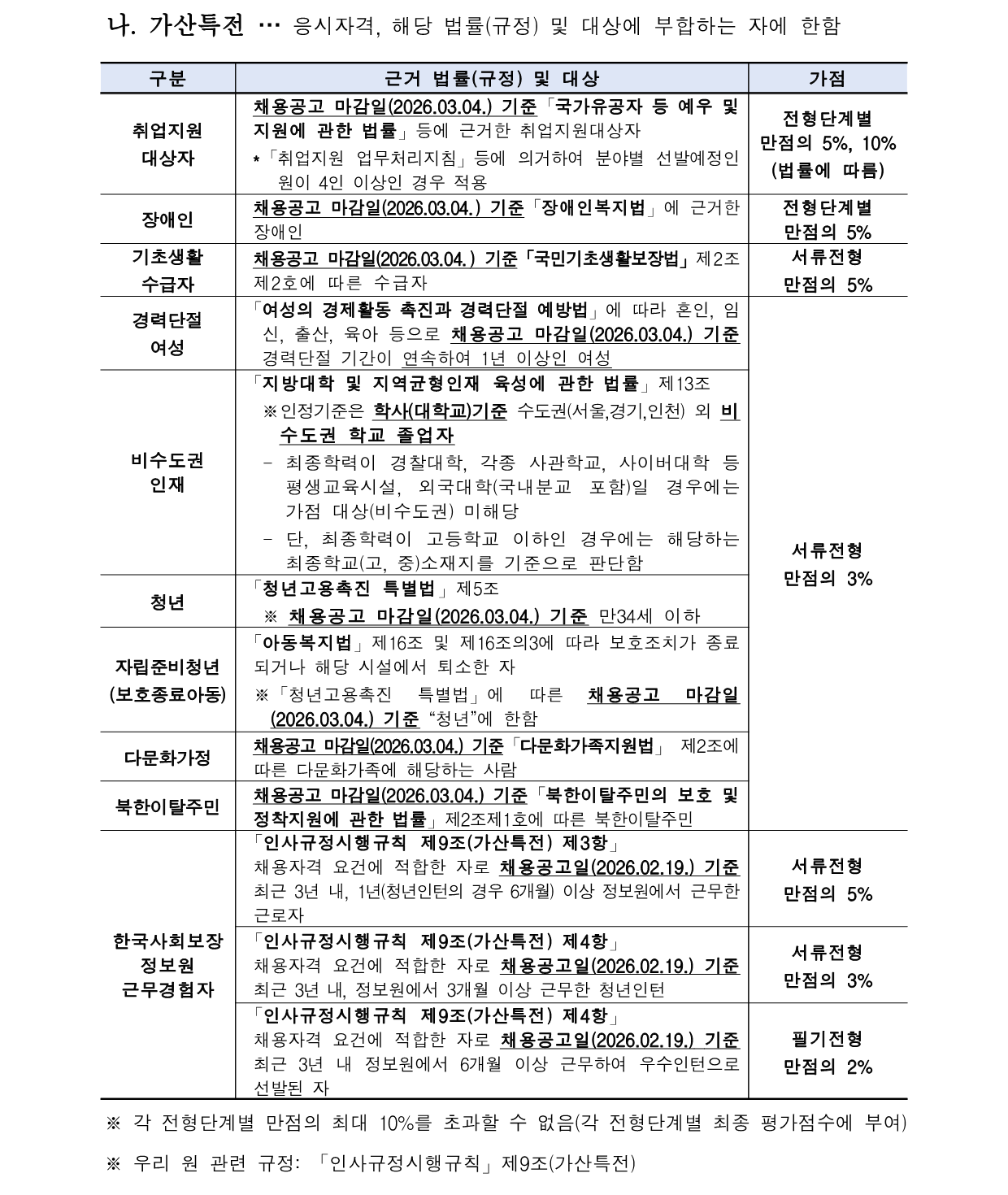
Çѱ¹»çȸº¸ÀåÁ¤º¸¿ø 2026³âµµ Á¦1Â÷ Á÷¿ø ä¿ë°ø°í