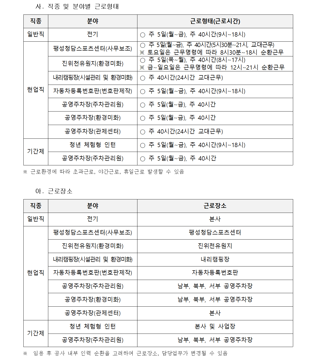
2026³â Á¦2ȸ ÆòÅõµ½Ã°ø»ç Á÷¿ø ä¿ë °ø°í